基于“学习型对话框架”的博物馆观众调查方案研究与设计——以上海自然博物馆灵长类骨架展品的亲子观众对话调查为例
发布时间:2023年04月26日 作者:杨梦霞
随着博物馆教育职能的日益提升,为观众打造良好的展览和教育活动,满足观众的学习需求成为了当下博物馆工作的重点。其中,展览是观众学习的主要途径,对观众参观展览的学习效果进行研究和评估既有利于博物馆了解观众对展览的认识,也有助于评估展览的成效。对话是反映观众学习的重要工具,研究博物馆学习的专家Falk与Dierking认为,博物馆观众之间的社会互动在博物馆学习中也扮演了重要的角色,而在社会互动的层面,参观同伴间彼此对话则是常见的活动之一。在参观过程中,观众与同伴进行交流,能够满足个体的社会交流需要,也能够加深观众对展品的理解,实现知识共享。观众对话提供了大量的观众对于单个展品展项的总结性信息,通过对话分析可以了解观众如何利用先前的知识和经验建构意义、他们对于展览的兴趣点等。对观众在参观展览时的对话进行分析,了解他们的学习效果,对于博物馆更好地服务观众可谓意义重大。
21世纪以来,教育界发生了一系列重要转变,教育的目标不再局限于衡量知识,而更关注过程方法、情感态度和价值观等更多维的目标。以我国学校教育为例,2001年,教育部颁布《基础教育课程改革纲要(试行)》,该文件提出课标“应体现国家对不同阶段的学生在知识与技能、过程与方法、情感态度与价值观等方面的基本要求”,在其指导下,当时中小学各学科修订的《课标》大多采用了“知识与技能”“过程与方法”“情感态度与价值观”三维目标。
与此同时,终身教育的理念不断兴起,非正式教育受到了人们重视。作为非正式教育的重要基地,博物馆也紧跟教育改革的潮流,对于观众的学习效果也提出了新的追求。如2001年,英国博物馆、图书馆和档案馆委员会(MLA)提出了“通用学习成果框架”,定义了学习效果的五个维度:“知识与理解”“技能(智力的、实践的、专业的)”“态度与价值观”“乐趣、灵感、创造力”“活动、行为、进步”。
在此中小学教育和博物馆教育目标转向的大背景下,科学教育(包括科技类博物馆的科学教育)的目标也发生了转变。2009年,美国国家研究理事会针对博物馆学习提出了“非正式科学学习成果的六大类别”,分别为发展科学兴趣、理解科学知识、从事科学推理、反思科学、参与科学实践、认同科学事业者。2013年,美国颁布《新一代科学教育标准》,该纲领性文件以学科核心概念、科学与工程实践、跨学科概念为三维目标,引领了世界范围的科学教育改革。而我国在教育部颁布《基础教育课程改革纲要(试行)》和国际科学教育目标转变的基础上,对“知识与技能”“过程与方法”“情感态度与价值观”三维目标赋予了科学教育的语境内涵,比如“过程与方法”强调科学方法和科学探究过程,既包括科学观察、科学实验、信息与数据处理等科学实践方法,也包括分析、对比、概括、归纳、推理、抽象、逻辑思维等思维方法。“情感态度价值观”则强调对科学思想、科学态度、科学精神等方面的关注。2011年,教育部公布《初中科学课程标准》,提出了包括科学探究、科学知识与技能、科学态度、情感与价值观、科学、技术、社会、环境的“四维课程目标”。2017年颁布《小学科学课程标准》,提出了包括科学知识,科学探究,科学态度,科学、技术、社会与环境的“升级版四维课程目标”。2022年颁布《义务教育科学课程标准》,提出包括科学观念、科学思维、探究实践、态度责任的“全面版核心科学素养”。这些课程标准虽然与三维目标不同,但总体上是对三维目标的细化深化和完善补充,均反映了科学教育目标转向的共同大趋势——注重科学方法、科学思想、科学态度、科学精神和核心科学素养的培育。
综上,无论是正式教育还是非正式教育,科学学习的目标都发生了转变:从关注认知维度目标到关注情感态度价值观等多维目标;从关注结果到关注过程。因此衡量博物馆中的学习效果不能仅仅是评估观众参观展览后的结果,而且要关注学习的过程;不应仅仅关注观众对展览的认知结果,还应关注他们的兴趣态度、过程方法等方面。
观众对话反映了观众的学习效果,但由于个人先前知识、经验、兴趣和博物馆参观行为方面的差别,观众根据展览内容的意义建构也有所差别,对于如何认识观众对话并对其进行分类是观众对话研究的一个难点。尽管如此,观众在对话内容上仍会呈现出一定的规律性,不少学者为了更好地认识博物馆中的观众对话,尝试将对话内容进行了分类。如Leinhardt和Crowley通过实证研究发现,观众由于参观展品所带来的一系列体验会使其有关展品的讨论更加完整和深入,并把他们的对话分为列举、分析、综合和解释。
研究规模较大且成体系的是美国博物馆界1997年至2002年期间集结大学教育、心理学研究学者及博物馆人员成立的“博物馆学习合作计划”(Museum Learning Collaborative,简称MLC)。MLC主张以社会文化理论为基础,致力于博物馆对话分析(conversation analysis)。2002年,他们将研究汇总成一部专著《博物馆中的学习型对话》(Learning Conversations in Museums),收录了13篇研究博物馆观众对话的学术论文,非常全面地介绍了博物馆观众之间的对话是如何反映和改变了参观者的身份认同、知识、以及在非正式学习环境中的参与。该著作选择用不同的时间尺度作为组织结构把研究集中在一起——从一年、到一个下午再到某个时刻,以不同的时间颗粒度来考察观众对话。对话研究不仅有观众之间的对话,还有观众与博物馆教育工作者、观众与展品之间的对话。其中,Crowley和Jacobs描述了父母和孩子的对话如何创造关于科学主题的共同兴趣和知识,并将对话分为八类:读标签、其他卡片信息的识读、谈论所观察到的物品的性质、谈论价值与真实性、比较分析、联系经历、比大小、作用解释。Feinberg和Leinhardt在海因茨历史中心展开的研究关注群体成员的身份与玻璃展览中谈论的内容本质是如何相互作用的,并将观众对话分为识别、评估和拓展,而他们定义的拓展性对话又包括了分析、综合及解释。
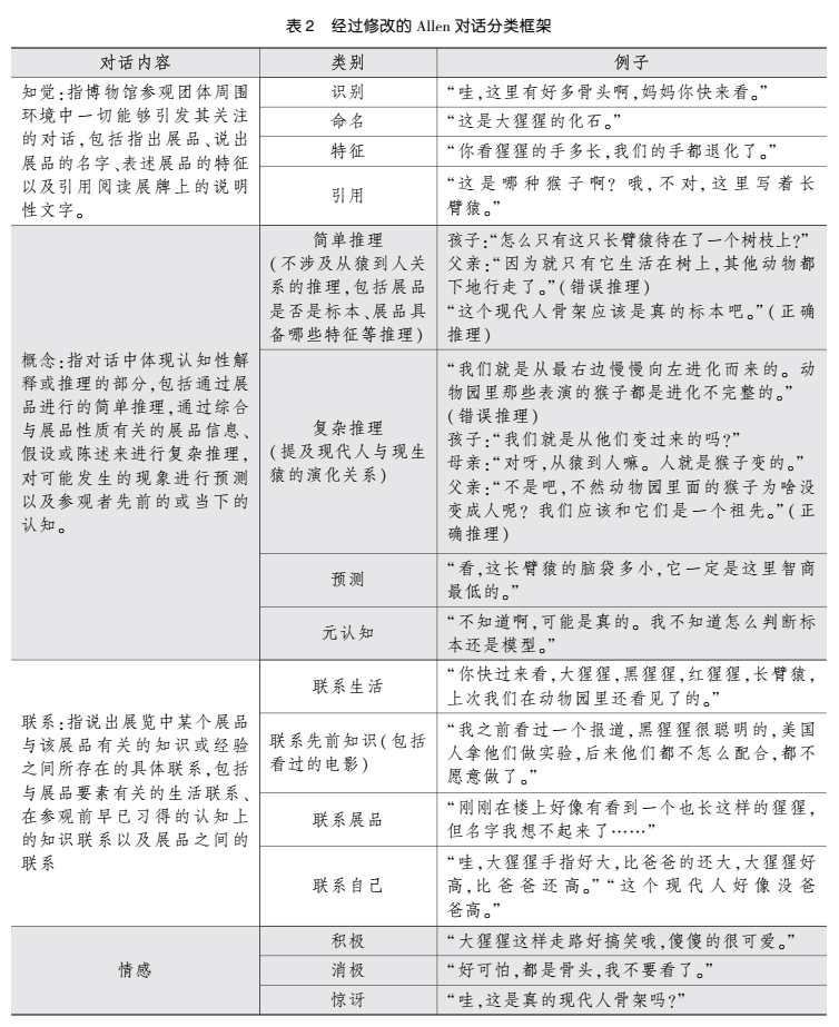
美国学者Allen的“学习型对话框架”也是MLC的成果之一。Allen是美国非正式环境下的科学学习项目委员会的成员,也是旧金山探索馆观众研究和评估中心(Exploratotium’s Visitor Research and Evaluation Development)的研究人员,该中心以致力于探索观众学习行为来改善展览的设计而闻名。针对旧金山探索馆引进的一个临时展览“青蛙展”,她研究了亲子家庭和成人群体在参观该展览时的对话,探索出了一套整理分析对话的理论方法,发表了一篇题为《在观众对话中寻找学习:一种方法论的探索》的论文。文中,Allen思考了科学展览的哪些方面能引起对话,她将与展览展品有关的观众对话称为“学习型对话”,并将其细分为知觉对话、概念对话、联系对话、策略对话、情感对话这5种类型,其中知觉对话又可进一步细分为识别、命名、特征、引用;概念对话又可细分为简单推理、复杂推理、预测、元认知;联系对话可分为联系生活、联系先前知识、联系展品;策略对话分为使用、元行为;情感对话分为积极、消极和惊讶,共16个子类别。
目前有不少文献沿用Allen的对话分类框架进行了实证研究。如学者吕忆皖分析了台北故宫博物院玉器常设展成人观众的对话类型。翟俊卿以浙江自然博物馆的20个家庭团体为研究对象,通过分析其参观过程中的对话内容及方式,探讨了亲子在自然博物馆中的参观体验与学习过程。顾洁燕以上海自然博物馆千姿百态展览为例,分析了群体观众在不同展项前的对话频率和对话类型差异。邓卓(2018)分析了观众在参观上海自然博物馆的临时展览“灭绝: 并非世界末日?”时的对话,介绍了如何利用Allen框架对观众对话进行编码。上述文献基本上探讨的是如何利用研究结果改善展览,促进观众对话,对于Allen的“学习型对话框架”与观众学习结果之间的关系并未做特殊的说明,也未阐明为何选用Allen的框架进行对话分类。
根据本文第二部分的文献研究,我们可以发现学者根据研究的不同,进行了不同维度的分类。这种分类因其思考角度不同,侧重点也有所不同,在Allen之前或几乎同时的博物馆观众对话研究中,更多关注观众对于展品、图文版本身及其知识与原理的兴趣与认知层面。相较于其他学者对观众的对话分类多偏重认知维度,Allen框架最大的优势是顺应了关注多维学习效果这一大趋势,呈现了观众对话多元面向的学习经验,该框架对于观众对话的分类不仅有“知识与技能”维度的内容,还有“过程与方法”“情感态度价值观”维度的内容,不仅涵盖观众参观学习结果的内容,还包括观众参观学习过程中的内容。由于“三维目标”与国际博物馆界的“五维”“六维”学习成果更具相似性,且多维目标基本上是对三维目标的深化与补充,因此本文的分析采用“三维目标”来分析Allen的“学习型对话框架”的对话类型。

(一)研究设计
本研究采取了非干扰式的跟踪观察法记录了亲子观众在参观“灵长类骨架”展品时的对话和行为,并结合半结构式的访谈补充了解观众对展品的认识。本研究中的亲子观众是指父母与儿童组成的参观团体。数据收集避开了讲解等教育活动时段,时间从2018年5月8日持续到6月26日,都是非周末下午2点到4点之间。最终共收集到25组学习型对话。对话分析采用Allen框架,并结合研究对象的特点对其进行了修改(见表2)。由于展品不能让观众动手操作,因此不涉及Allen框架中策略维度的对话。另外,由于展品主题与我们自身息息相关,所以在“联系”类型下增加了“联系自己”这一子类型。

上海自然博物馆“从猿到人”展区内展品“灵长类骨架”

“从猿到人”展区入口

(二)研究结果与分析
1. 观众在参观过程中的对话内容——Allen框架的修改与应用
在参观“灵长类骨架”展品时,亲子之间的学习对话内容主要是对展品的直观感性认识,这类知觉型的对话达到了60.53%,即识别这五具骨架分别是什么动物;其次是联系型的对话和概念型对话,两者都占所有对话的16.67%;表达情感类的对话相对较低,只有6.14%(见图1)。

不同对话内容包含的各子类型构成数据如下(见图2)。
在知觉类对话中,识别展品及命名展品的对话居多,描述展品特征的对话最少。说明观众在观看展品时,只停留在识别各种动物的阶段,并未对展品进行仔细观察或者他们观察了但没有表达出来。他们的认识停留在“这是什么”的层面,而对于“这是什么样的”并没有多加表述。
在概念型对话中,简单推理居多。主要是关于展品是标本还是模型、这些动物能否直立行走、是生活在树上还是地上以及标本的来源之类的推测。复杂推理中观众提及了关于人类演化的推测。预测和元认知的对话比较少,只有1~2个观众提及,如有观众根据这5个骨架的头部大小预测“长臂猿的脑容量最小”,从而判断它的智商可能是最低的。也有观众反思自己对标本和模型的认识,发现自己虽然知道它的含义,但不知道用什么方法来区分它们。
在联系型对话中,联系先前知识和联系自己的对话比较多。不少观众都联系到了自己之前曾经看过的电影如《猩球崛起》和《金刚》等,还有自己曾经在书本中看到的关于黑猩猩的研究。由于展品展示的是现代人和猿的对比,所以联系自己的对话也不少。很多观众会与现代人对比身高,还有观众对比自己的手与黑猩猩的手的长度,甚至还有家长让孩子模仿大猩猩走路的样子,对比它和我们走姿的不同。还有一些观众回忆起之前去动物园里看到这些猿的经历。而联系展品的对话只有1例,观众回想起了在“生命长河”展区看到的灵长类,但不能准确说出它的名字。
在情感型对话中,有4组家庭表达了惊讶,觉得这些标本很震撼。1组家庭呈现出积极的情绪,觉得“大猩猩很可爱”。2组家庭表达了消极,这两组都是母亲带着女儿的家庭,其中一组母亲让女儿过来仔细观察这些骨头,但女儿表示害怕,不敢看这些骨头,另一组家庭是女儿得知这些都是真的标本后,觉得把现代人做成标本非常残忍,所以产生了消极的情绪。


展品“我们的近亲”
2. 观众对从猿到人的理解及其认知水平——Allen框架的不足与补充
Allen框架可以为我们提供一种对“过程与方法”“情感态度价值观”等非知识层面学习效果进行部分评估的办法。但这一框架衡量的更多的是观众“学到了什么”,关注的是一种横向的“量”的结果。基于笔者的研究兴趣和需求,本研究还想要更多地了解观众对展项的理解水平这一纵向的“质”的维度,即关注观众“学得有多好”,探究观众是否对从猿到人产生迷思概念,并找出背后的原因。
根据布卢姆认知目标分类学,人们对知识的认知过程可以划分为记忆、理解、应用、分析、评价和创造这六个水平。由于观众在参观过程中对博物馆展品中蕴含的概念型知识一般只能达到记忆、理解和分析三个水平,因此本研究将观众对从猿到人的认知水平划分为上述三个水平。本文将Allen框架中的知觉和概念型对话(除元认知,因为元认知对话不涉及概念理解的对错)看作是体现观众对从猿到人认知的对话。发生知觉型对话并准确识别的观众基本达到了水平一,发生简单推理和预测对话并准确推理的观众达到了水平二,而发生复杂推理并准确区分的观众达到了水平三(见表3)。

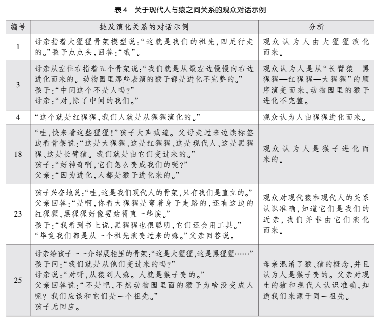
以水平三的观众为例,在25组家庭中,有6组家庭表达了他们对从猿到人演化的思考,但有4组观众存在迷思概念,认为现代人是从其中一种演化而来,或者认为现代人是从猴演变而来,尽管展项里并没有猴子。而且观众对猿、猴、猩猩的概念并未做详细区分,混为一谈。只有2组观众知道现生猿是现代人的近亲,现代人并非由它们演化而来(见表4)。

3. 观众对从猿到人产生迷思概念的原因
(1)“灵长类骨架”展品在展览中的位置
根据参观后的访谈和结合展品的特点,笔者发现,“灵长类骨架”这一展品在展览中的位置可能会使观众产生错误理解。“灵长类骨架”属于“我们的近亲”展项群,该展项群旨在呈现现今灵长类家族的众多成员,让观众了解人类是灵长类的一员。真正展示从古猿到现代人演化的区域“人类的足迹”在“我们的近亲”展项群左边,前人的研究表明大部分观众在参观展览时存在靠右行走的倾向,再加上“灵长类骨架”非常引人注目,尽管地上有指示向左参观的脚印标志,但仍有相当一部分观众只会在该展品前停留,并不会左拐进入“人类的足迹”展项群。另外,由于“人类的足迹”里面摆放了两张供观众休息用的椅子,观众要么进去休息,要么就是觉得人多就没有进去参观,看完五具骨架便径直走向后面的“古人类学研究室”。本来观众进入“从猿到人”主题区时就对这四个字顾名思义,再加上一眼就看到了一进门的五具骨架,没有左转去了解古猿到现代人的演化,更加深了他们先前的错误认知。
(2)展品缺少辅助信息
“灵长类骨架”展品文字说明较少,只有标明展品名字的标签。除了展品,没有其他辅助的信息帮助观众理解他们之间的关系。这可能也是导致他们认为“从猿到人”的猿是现生猿的一个原因。说明文字过少还可能是导致观众产生知觉型对话较多、其他类型对话较少的原因。根据顾洁燕的研究发现,标签和图文有助于促进观众的对话交流,帮助观众进行深入的理解。
(3)观众先前知识和经验
观众本身对“猴、猩猩、猿”的区别不是很清楚,而且普遍存在人就是由它们演变而来的错误理解,还混淆了“猿人”“古猿”等概念。通过一次简单的参观可能没有办法改变他们的想法。本次研究还发现,父母和孩子之间的交流基本上是父母主导,孩子对展品的理解主要依赖父母的解释,而父母的先前知识和经验很可能会影响孩子。
(三)研究结论与建议
1. 结论
博物馆的亲子对话反映了亲子观众的学习过程,同时也是其学习行为所产生的结果。本研究发现,在25组亲子观众的对话中,知觉型对话最多,联系型和概念型对话次之,情感型对话较少。对于灵长类骨架展品,观众表现出了不同的兴趣和认识,有对展品是标本还是模型的疑问,也有对其来源的猜测,还有对它们是否聪明、日常生活习惯的推测,以及联想到了之前看到的一些电影。
观众对五具骨架的认识是很表面的,60%的观众停留在讨论5具骨架是什么动物的水平。32%的观众能判断单个展品的特征,比较展品间的异同,并对这5种动物的生活习性有一些简单的推测。虽然展品触发了他们关于先前知识、自身、生活的联系,但这种联系较为表面,并没有激起观众对5件展品的关系进行思考。较少有观众提及现生的类人猿与现代人之间的关系,即便有少数考虑过这个问题的,他们的理解也不对,普遍存在“我们就是由这些猿猴演化而来”的观点,只有8%的观众正确认识到他们的关系。而产生的这种错误理解的原因与观众的先前知识经验和展品在展览中的位置以及展品本身缺乏辅助信息都有关系。
2. 建议
虽然常设展览通常不容易改变,但展览是观众学习的主要渠道,因此可以采取一些补救措施来帮助观众学习,促进其进行深度对话和多维学习。其次,还可以针对不同认知水平的观众设计不同的教育活动。为了更好地提升观众在博物馆中的学习效果,笔者尝试从教育目标的三个维度提出以下教育策略建议。
(1)知识与技能教育策略
观众关心展品是不是真的标本,它们的来源为何。可以在展览标签上标注是标本还是模型,然后增加一些说明牌或二维码介绍一下标本和复制品的区别,博物馆标本的来源信息等等,为观众提供标本背后的故事。
大部分观众停留在识别5种动物的阶段,且普遍分不清猿、猴、猩等灵长类的区别和演化关系。展览可以增加一些引导观众观察、对比的说明,比如人和猿猴手掌、尾巴、枕骨大孔的位置等的区别,设置一些问题式展板说明引发观众思考4种类人猿和现代人的关系,引导观众进行对比性观察、分析和思考。若是设计教育活动,则可以详细聊一聊我们熟悉的陌生人——灵长类大家族成员们。然后引导观众对比观察思考其他灵长类身体结构、行为和人类有什么异同,再进一步探讨它们和我们“分家”的故事,渗入演化的主题。
(2)过程与方法教育策略
对于因展览布局造成的观众理解偏差,可以在展览中设置醒目的提醒引导观众向左参观。在实施教育活动的过程中教育人员也可以引导观众向左参观,介绍古猿到现代人的演化,讲完让观众比较古猿与现生猿的差别。
从概念型对话中可以发现,观众有不少以偏概全、想当然的推理,也呈现出许多迷思概念,这些常常是有价值的信息。在展览中可以设置一些互动装置,增加观众与展览的互动,同时让观众表达自己对展品的看法。比如设计一些可以析出观众参观前概念的探究式小游戏,让观众自己先认识到自己原先的观点,最后再经历游戏的过程,获得正确的认识。而在教育活动中,教育人员可以先提问观众对从猿到人的看法,析出观众的错误观念,然后根据他们的认识水平设计相应的教育活动,让他们学会运用正确的科学方法,经历一系列科学探究过程,对错误观念和正确观念进行对比分析,归纳概括,得出基于证据和符合逻辑的科学推论。
在本研究中,笔者发现对话主要由家长主导,亲子家庭中的父母往往会被忽略,其实他们也应该是研究关注的对象,因为父母常常会指着展品给孩子讲解,而他们的观点往往会影响孩子。研究需要充分考虑家长的学习型需求和特征,而不仅仅是孩子的,并尝试引导家长在参观过程中正确选择有利于自己和孩子的学习方式。在展览的设计上也可以设置高低不同的说明牌和操作台供亲子共同学习。此外,除了文字标签,可以设置一些可视化的内容让幼儿也能看懂,这些内容在家长为幼儿讲解时也可以起到辅助的效果。
(3)情感态度与价值观教育策略
观众看到这些标本会联想到自己看过的电影,比如看到黑猩猩,想到电影《猩球崛起》,那么在教育活动的引入过程中可以从电影角度切入,引起观众共鸣。观众还会从标本延伸开,聊聊他们对动物生活习性的认识,比如,有观众说:“黑猩猩很聪明的,美国人拿他们做实验,后来他们都不怎么配合,都不愿意做了。”在展览中也可以增加一些动物生活行为或文艺影视中的动物相关的视频引起观众的兴趣。在实施教育活动的时候可以考虑不再局限于外形的对比,而是加入一些对这些灵长动物生活现状的描述,并聊聊用动物做实验要考虑的伦理问题,以及研究灵长类动物对人类的启示。
有些观众对骨头感到了害怕,可以在展览旁边设置一些提醒的说明,引导观众摸一摸自己的眉骨、手指,感受一下自己的骨头,接受骨头是身体的一部分,慢慢地克服自己的畏惧心理。

“从猿到人”展区全景
Allen的“学习型对话框架”与教育目标的转向、博物馆学习效果研究的最新成果相对应,不仅可以为我们提供“观众在展览参观中究竟学到了什么知识”这一认知层面的评估方法,而且还提供了对“过程与方法”“情感态度价值观”等非知识层面学习效果进行部分评估的办法,从而可以有效衡量非正式科学学习结果。
但这一框架也并非万能的,就三维目标中知识与技能维度而言,Allen框架仅仅关注认知层面,且在观众认知层面的评估关注的是一种横向的“量”的结果,若研究人员(类似本研究)还想更多地了解观众对展项的理解水平这一纵向的“质”的维度,即关注观众“学得有多好”,还可对框架进行完善,如可以根据布卢姆认知目标分类学完善该框架,以获得对观众学习更全面的认识与评估。
过程与方法维度,Allen的框架仅包括概念对话(简单推理、复杂推理、预测、元认知)和策略对话(使用、元行为),而在科学教育的过程和方法层面既包括科学观察、科学实验、信息与数据处理等科学实践方法,也包括分析、对比、概括、归纳、推理、抽象、逻辑思维等科学思维方法。情感态度与价值观层面,Allen框架的界定也相对简单,只有积极、消极和惊讶三种情感内涵,并没有包括科学态度、科学思想、科学精神、科学、技术、社会、环境等内容。究其原因可能主要是Allen框架诞生于近20年前,对于多维学习效果的理解还不是特别深入,对探究式学习因素的关注也不够。但这也为我们评估展览设计中的某些亮点与不足提供了一个检验方法,比如我们的展览展品设计是否能够促进观众与展品、观众与观众之间的深度互动,引起观众进行探究式学习,引发观众产生关于科学思维和科学方法、科学技术与社会的关系等方面的对话和思考。而在Allen的框架基础上提出一个衡量多维学习效果观众对话研究的全面框架则是我们可以进一步研究的方向。目前,国外有学者也对Allen的框架进行了完善,如Zimmerman、Reeve和Bell在Allen的基础上将亲子家庭的对话类型分为知觉型对话、与生物事实有关的对话、联系和分析型对话、与情感和审美有关的对话、与展览标签和说明有关的对话、有关展览阐释的对话、与科学本质有关的对话这七类,增加了“与科学本质有关的对话”等这种偏情感态度价值观维度的内容。
综上,虽然Allen的“学习型对话框架”不能彻底解决学习效果评估的所有问题,但它至少为我们提供了多维学习效果进行评估的办法,更为我们提供了一种解决问题的思路,场馆或研究人员可以在具体实践时进行“本土化”因地制宜的修改和完善。
作者:杨梦霞 上海自然博物馆(上海科技馆分馆)馆员
(文章刊载于《自然科学博物馆研究》2022年第6期)



京公网安备11010102006642号