观众角色由“被动操作工”向“自主探究者”的转变——美国探索馆APE项目的研究与启示
发布时间:2023年04月21日 作者:魏飞 马超
科技博物馆是人们进行非正式学习的重要场所。与自然历史博物馆、工业博物馆中的展品以静态陈列为主的传统展示方式相比,科学中心展品更注重动态演示、观众体验的展示方式。其主要教育目的是让观众通过参与、实践了解科学的本质,获得直接经验。
自科学中心的概念诞生以来,伴随教育理念的变革,其展品的设计方式也发生了巨大变化。特别是20世纪60年代后,以美国探索馆为代表的科学中心开始强调围绕学习者来进行展品设计,展示互动的、多层次的、开放式的和以参观者为中心的展品已经成为趋势。国际上科学传播的目标,也由普及科学知识与技能为主,转变为更注重培育科学的认识论、方法论和价值观。观众作为科学中心的主体,其身份角色已从最初的被动接受知识的参观者转变为主动探究知识的参与者。
近年来,国内科技馆事业蓬勃发展,很多场馆和展品制作企业都拥有自己的展品创意实验室或加工车间。一些场馆和企业研制的展品,其外观和制作工艺已经处于世界先进水平,并在新展品研制中追求新奇的现象和新型技术的应用,但“以人为中心”的理念仍停留在表面,展品功能和观众知识建构之间仍存在隔阂,教育理念和效果与世界先进水平仍存在一定差距。本文选取探索馆的一个以转变观众角色为目标的展品设计研究项目为案例,剖析其以观众视角精进展品设计、改善观众体验的方法,为新展品的设计、研究提供借鉴。
(一)探索馆的变革
20世纪90年代中期,在美国教育体制改革的浪潮中,探索馆发起了“Refocusing on the Floor”项目。该项目是探索馆的一项重大复兴举措,具有一系列元战略级的规划和设计,用以重新审视探索馆早期的使命和愿景,通过观众研究获得的信息不断重新定义和改进现有的展示空间和展览内容,并为所有的公众体验设计一个新的空间(最终选址重建新馆)。在该进程中,探索馆先后成立了探究研究所(Institute for Inquiry,缩写为 IFI)及观众研究和评估中心(Exploratotium's Visitor Research and Evaluation Department,缩写为VRE)。
1996年,由美国国家研究理事会主持、探索馆参与制定的美国第一个《国家科学教育标准》(以下简称《标准》)颁布,明确提出“科学探究是科学与科学学习的核心”,科学探究不仅是教学方法,也是教学内容和教学目标。《标准》将“探究式学习”作为美国科学教育改革的核心,并推动了“探究式学习”在全美中小学的实施。《标准》颁布后,为了推动“探究式学习”,探索馆探究研究所不仅开展了美国小学教师的培训工作,还受委托组织编写了《探究——小学科学教学的思想、观点与策略》,对探究进行了充分阐释。
“Refocusing on the Floor”项目中的一次展览研究发现,观众并没有在展品体验和他们自己的感知机制之间建立较强的联系。随后,探索馆尝试在这些展览中增加一些注重专注度、理解力和社交氛围的展品,观众的体验随即得到了明显提升。
(二)经典展品理论带来的困惑
几十年来,科学教育工作者一直乐于使用一种最初被称为“差异事件”的违反直觉的科学现象来激励课堂上的探究行为。约翰·杜威(John Dewey)和让·皮亚杰(Jean Piaget)的理论认为,如果学生遇到与他们先前知识冲突的实验结果,他们会产生意愿来解决这个冲突。在探究式学习课堂中,教师利用这种冲突来激励学生进行科学调查,在调查中设计并执行实验、观察、分析结果和得出结论。理想情况下,这样的探究过程会重组学生先前的储备知识,以匹配违反直觉的实验所带来的证据。
就像课堂上的差异事件一样,在早期的探索馆,具有违反直觉现象的展品吸引了大量观众,并激励他们更多地了解这一现象。其另一鲜明的标志就是具有详细指导和解释的图文说明,“操作方法和注意事项”(To Do and Notice)、“原理”(What’s Going On?)等内容具有像“公式”一样的结构,几乎影响了全世界的科学中心,特别是国内科技馆,已经将这种格式的“说明牌”当作展品中至关重要的一环。但是,一些经典的具有“违反直觉”属性的展品并没有鼓励观众通过长时间持续的探究来追问他们的问题,而是通过简单地阅读说明牌上对这一现象的解释来缩短这一探究过程。大量研究表明,在阅读了说明牌上的原理解释之后,观众发现他们的好奇心已经得到满足,随即走向下件展品,他们没有就此展品的现象进行更进一步的探究行为。
这种由一个惊奇的现象吸引观众开始,又因场馆的权威解释过早结束的学习过程存在以下几个问题。
首先,观众被剥夺了潜在的自主探究经历。教育学家丹尼尔·埃德尔森(D. C. Edelson)认为,学校的探究为学生提供了实现相互关联的三个学习目标的机会:发展一般探究能力、获得特定的调查技能以及理解科学概念和原理。同样,在科学中心,提出问题、由实验引发思考以回答这些问题有助于观众更深入地理解概念,加强他们的决策能力,并实践科学技能。
其次,无法进行探究的展品有可能会歪曲科学的意义,与强调基于证据的实验相比,在构建、重组或应用知识方面,“说教式”展品可能会传达这样一种观念:科学实验无非是“做、注意和阅读”的简单序列。
第三,尽管原理解释能直接把观众引向经典科学,但它也传达了博物馆作为科学权威的地位。让观众仅仅扮演信息接受者的角色,可能会让他们感到有些无力,自主理解世界的能力也会降低。
最后,原理解释顺理成章地成为了展品体验的终点,巧妙地阻止观众花更多时间探索这一现象。
另一方面,从展品技术角度来看,违反直觉的展品必须要在特定的参数设置下,经过观众特定的操作方式,才能够展现出既定的惊奇现象。其原因在于,如果展品赋予观众多元化的变量操控方式,其现象会根据观众的操作变量线性累积而产生,观众在进行操作时已逐步做好心理准备,那么展品最初设计的“认知冲突”陷阱将逐步消失。很多场馆展品从设计细节到整个运行过程再到观众体验展品时的行为都是展品设计师和场馆精心设计好的,没有更多的变量留给观众进行更深入的探究。
违反直觉的现象会在观众心中引发“为什么”的疑问。当面对违反直觉的现象时,人们会急于理解为什么会发生这种事。这种想知道“为什么”的强烈愿望正是差异事件被用作探究动机的原因。展品的问题在于,在几分钟的物理探索中观众很难回答“为什么”的问题。这时,通常需要某种形式的媒介来引导观众了解潜在的科学概念。当观众没有机会进行实验来回答他们的“为什么”问题时,就会简单地从场馆的科学权威寻找解释。当观众在体验这种展品时,需要遵从它的“操作方法”按部就班地操作展品,然后就能得到展品说明牌上“注意事项”提及的科学现象和关于科技原理的既定答案,观众在展品上进行体验和获得科学认知的整个流程形成了一种制式化的规范套路。这种观众行为在探索馆被称为“既定发现”(Planned Discovery, 缩写为PD),其中从展品的整个运行过程到观众体验展品时的行为都是展品设计师和场馆精心设计好的,人们接触到的世界上大多数科学中心的交互式科普展品都是既定发现型的。可以说,在这种模式下制造的展品是规范的、稳定的、中规中矩的。然而,多数观众在此过程中依旧难以脱离被动接受者的角色,他们在这里更像是“展品操作工”。
如何创造出一种机会,让观众更深入地参与到展品现象中,避免过早地结束已经萌生或即将萌生的自主探究行为,从而能够引导和构建自己的知识,成为了一项巨大挑战。这意味着一种需求逐渐萌芽——观众需要被赋予更多的产生理解的自主权力,同时,展品的设计者需要更多的创作自由。在此背景下,一个名为APE的研究项目诞生了。
(三)APE项目应运而生
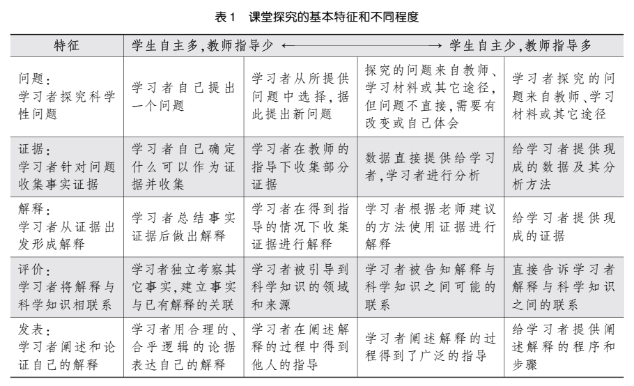
APE是Active Prolonged Engagement的缩写,即“持续性自主参与”。和传统展品稍有不同,“持续性自主参与”是一种对于展品的思考和表现方式。“自主”让观众自己决定下一步该尝试什么,而不是听从场馆给出的一系列指示。“持续”意味着观众会花更多时间在展品上,相较于其他展品更多地融入于该展品的现象之中,富有“参与”感的观众会在展品上尝试各种事物,他们的每一个行为都是建立在前一个行为的基础之上。持续性自主参与让观众展现出更多的兴趣、渴望、问题、目标和期待。换言之,APE型展品能够促进观众产生更多自主探究行为。美国国家研究理事会在2000年前后关于探究式学习的研究中,对自主探究的程度进行了系统的划分和描述,其中很多PD型展品都偏向“学生自主少,教师指导多”这一方向(见表1)。

APE理念的目标不是帮助观众学习更多的科学知识,而是鼓励观众积极主动地、持久地参与到展品交互中,观众会在体验时自己提出、发现问题,并在与展品的交互过程中自己找到解决问题的答案或者影响因素,而不是求助于展品的说明牌、教科书、讲解员等“科学权威”。它既是一项观众研究,也是一个展品的开发项目。它能同时加深这两方面的理解,并很可能成为一种非正式学习研究设计的范例。根据项目官方的定义,APE的核心目标在于:让观众的角色从单纯的接受者(Recipient)转变为参与者(Participant),并创造出让观众(与场馆和其他观众一起)能够真正参与的展品,在此产生有关展品现象的行为、问题和解释。换言之,APE项目的目标是:让观众角色由“被动操作工”向“自主探究者”转变。
(一)APE展品的观众研究方法与理论
“自主”“持续”“参与”这三个关键词构成了APE研究的核心内容,也是能够被明显观察到的,能够表明观众角色转变的指标。基于此,探索馆观众研究和评估中心对观众进行了系统的观察和研究。这个项目使用了自然主义方法论来搭建研究框架,其目的不是寻找“平均”体验,而是系统地描述观众的体验和对展品的理解,这能帮助理解观众如何参与APE展品。因为观众会带着各种先前的经历、行程、态度、期望和知识来到场馆,他们具有不同的社会属性,并通过社交互动、社会角色和不同的行程影响彼此的经历。这项研究通过隐藏的录像或录音、深度访谈等方式从肢体、智力、社会和情感四个特定的角度来观察观众的参与度(见表2),并通过跟踪计时的方式量化不同展品对观众带来的影响。

观众在体验展品时能有怎样的表现,是否能如期望那样产生进一步的自主探究的行为,取决于展品上应用的设计特征。研究表明,相较于PD展品,APE展品应用的设计特征和展示策略为观众创造了更多的萌生自主探究行为的机会。在经过多件展品案例的比对、观众研究和展品开发尝试后,APE展品的设计师将展品的设计特征归纳并聚焦于三个问题的解决上——如何吸引观众对展品的首次参与?如何削弱科学权威对观众的主导作用?如何让展品对不同社会属性的观众兼容?如果一件展品所应用的设计特征能够解决好这三个问题,那就代表了这件展品已经具备了让观众“自主”“持续”“参与”的基础,观众能够在展品上停留更长时间并产生更深层的自主探究行为,达到APE展品的目标。
(二)APE展品设计案例分析——“观水结冰”
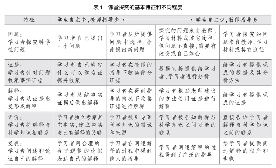
一件代表性的APE展品名为“观水结冰”(Watch Water Freeze),APE展品广泛应用的设计特征在这件展品上都有所体现,这些设计特征被证明妥善解决了上文所述的三个问题,并为提升展品的展示效果、促进观众的APE行为起到了关键作用。通常情况下,水结成冰的过程是较为缓慢且不易被观测到的。这件展品创造了一个开放的持续低温的环境,让观众可以使用水龙头往低温面板上喷水,从而能够轻易观察到水结成冰的过程。与此同时,观众可以用自己的手指触摸冰晶,用自己的体温将冰再融化成水。水龙头旁边设置有三个可旋转的偏振滤光镜,由于玻璃面板下方有白光照射,再加上不同厚度冰层的折射,通过滤光镜观察到的冰层就会呈现出五颜六色的状态(见图1)。探索馆围绕该展品进行了深入的观众研究,从四种参与的角度观察并分析观众的行为。

图1 “观水结冰”展品外观
1. 肢体参与
观众使用了展品的所有组件——拿起并使用水龙头、触摸冰、通过偏振镜观察。
观众通常会在首次体验展品之后再阅读说明牌,而不是对照说明牌操作展品。
观众能够在任何环节(拿起并使用水龙头、触摸冰、通过偏振镜观察)开始他们的展品体验,而不是等待一个循环周期的结束。
同时参与展品的观众们会交换位置来获得不同体验。
观众离开展品的原因是一次或多次对展品的完全体验和探究。
2. 智力参与
观众能够将展品的现象和自己生活中的其他现象联系起来,如偏振片制作的太阳眼镜、冰晶的显微结构、油膜上显现出的彩虹图案。
观众带着问题离开展品,如偏振片下冰晶的颜色来自哪里?为什么体温能融化并改变冰晶结构?
观众离开展品的原因更多是因为一些成年观众顾虑自己的孩子年龄过小。
3. 社交参与
同时体验展品的观众们发生合作或对话,不管他们是否来自同一社会团体。
已经体验完展品的观众会向他的接续者进行解释或传授经验,如“我们需要先等待它结冰。”
不同年龄段的观众能够同时体验展品。
4. 情感参与
观众体验展品时产生了一系列的情绪反应,如持续的微笑或者大笑,特别是对那些从未见过水结成冰过程的观众。
观众在谈论展品时使用了表示赞美和愉快体验的词语,如“太美了”“真有趣”等。
观众在完成体验之前,没有感受到离开的压力。

观众正在体验“观水结冰”
针对第一个问题——如何吸引观众对展品的首次参与?首先,展品的现象本身就非常漂亮——美丽多彩的冰层,并且随着偏振片的旋转还可以变换色彩,这对于首次接触展品的观众极具吸引力,更重要的是它所结的冰是可触碰的,这就让观众直接进入了现象本身;第二,它的现象反馈得非常及时,几乎是在观众参与互动体验的一瞬间就会产生现象——玻璃面板的温度足够低,只要有水就会马上结冰;第三,其部件的功能显而易见——生活中随处可见的水龙头直接缩短了展品与观众的距离,观众只要看见这个水龙头就知道如何使用并且有欲望去使用,而且三个滤光镜上粘贴有双向箭头,这让观众一看就知道它是可以旋转的。
针对第二个问题——如何削弱科学权威对观众的主导作用?首先,展品的说明牌写得非常简单,而且在上边也不会找到比较复杂的原理解释,展品的名字“观水结冰”(Watch Water Freeze)强化了观众的观察行为,他们直接就能知道需要做什么而不是按照什么特殊步骤来操作(见图2)。它最初的名字叫作“冰画”(Ice Painting),“画”似乎暗示一种身体活动,这与展品目标是相冲突的。第二,展品现象的美感和其从任一节点都能切入展品运行的特点让观众更专注于展品本身,他们会适时阅读说明牌,将其提供的信息整合到他们的体验中。第三,展品的核心设计理念是让观众“观察”和“探索”一个不常见的现象,而非其底层的科学知识,不涉及到如何“正确”使用展品组件以达到展示效果,事实上,其底层的科学知识如极化和晶体生长对于非专业人士是很难解释清楚的。

图2 “观水结冰”展品说明牌
针对第三个问题——如何让展品对不同社会属性的观众兼容?首先,展品具有多种操作方式和多个面对面的操作点位,这就允许多组观众同时操作展品,并促进了在操作过程中产生的交流,不管他们是否属于同一个社会团体。第二,可操控部件和互动方式简单且直观,这样不同年龄段和教育背景的观众都能够快速上手(见图3)。第三,展品周边等候区的座椅限制了试图一次性体验展览的人数,防止人们因为拥挤而干扰他人的体验,坐在座椅上等候的人们可以先行阅读说明牌或观察其他人操作展品。

图3“观水结冰”的现象
探索馆的APE研究项目虽然始于20多年前,但其研究成果仍在使用,并且随着更多观众研究项目的进行,其研究成果会不断扩充和衍生。纵观探索馆的展品名录,APE型展品只占一小部分,场馆也并不需要每件展品都成为APE展品,APE的一些设计原则成为了探索馆很多新展品开发的重要参考,很多令人印象深刻的展品中都具有APE的影子。实际上,国内的一些科技馆在进行新展览建设时已经或多或少受其影响,比如一些展品的说明牌中出现了“试一试”“想一想”等措辞,代替了传统的“按部就班”的说明文字。但旨在改变观众角色的展品研究与设计并未成规模出现,大多数展品仍停留在“触发—演示”的阶段,并不能很好地帮助观众构建知识,观众仍然无法摆脱“展品操作工”的角色。究其原因可能在于以下几方面。
(一)对于展品概念理解存在偏差
首先,当前国内一些教育工作者对于探究行为的理解存在偏差,北京师范大学教授伍新春认为:
有的教师在实际教学中,没有深刻理解“探究”的意义,认为只要让学生亲自动手就是探究,却脱离于学生的动脑。这种探究只流于形式,仅仅为动手而动手……学生只要按照事先被告知的实验步骤做实验、记录观测结果、验证书本知识。这种动手的探究无疑使学生充当起了“操作工人”的角色……在这种“探究”课堂中,研究的问题已被教师告知,实验问题和过程也都是教师预设的,学生只要按照这个过程操作,即能得出结论。学生提出问题、思考实验过程的机会被教师剥夺了。这种偏差同样广泛存在于国内科技馆中。
其次,很多场馆和展品制作企业对展品互动的理解存在偏差,他们虽然强调展品的互动性、体验性,但实际的展示教育效果并不好,他们在展品互动的理解上走向了“知识裹糖衣”的误区。
实际上,发生互动的对象是人与现象,而并非人与展品。有时候人本身就会融入到现象之中,成为现象的一部分,人和现象之间产生了信息的交换,并会相互影响,人的动作变化影响了现象的变化,而现象的变化又会使人的动作发生变化,从而加深了人在肢体、智力、社交和情感上的参与度。换言之,展品互动性的关键并不在于它能不能动或者有几个操控点,而在于人与现象之间是否发生了直接的关联,他们是否能够互相影响。
在进行APE研究之前,探索馆就已普遍应用PAR设计原则——物理性(Physical):观众与展品实际发生的现象直接互动而不是通过多媒体或电路控制等手段模拟;可调性(Adjustable):观众能够操控影响展品现象的可变量而非简单的开关量;相关性(Relevant):观众操作展品的动作应与展品现象的探索直接相关,而非生搬硬套“好玩”的互动方式。在PAR设计原则基础之上再去研究和讨论展品的设计特征才更具延展性。
第三,一些国内科技馆仿制国外展品,没有深刻研究展品内涵,只得其形,未得其意。如某国内场馆仿制了探索馆的“观水结冰”,但为了“稳定性”并呈现与原版展品的差异化,对其功能做出了较大改动。其一是使用玻璃罩覆盖了展品原有的低温面板,这就剥夺了观众用手指感受低温和自主探究的体验;其二是用按钮控制喷水而非水龙头,观众能做的动作就是按按钮和通过偏振片观看,这就大幅减少了观众的可控变量,降低了自由创作的乐趣;其三是将原本所有人共享的低温面板拆分为三,让观众各玩各的,这就减少了观众之间相互交流的机会。这样看来,即便是同一题材的展品,也会因形式不同而让观众转变为截然相反的两种角色。
(二)缺乏专业有效的观众研究和评估
从探索馆APE项目可知,成熟且完整的观众研究和评估发挥了巨大的作用。系统的观察和庞大的数据在理论上支持了整个研究项目,观众的行为及时反馈到展品设计中,而后很快在展品设计上给予回应,如此反复测试才能保证展品的改动针对问题产生了效果。但实际上这与场馆的运行和展品的开发机制有关。国内一些大型科技馆的展览建设机制一般都是场馆设计部门负责展览概念设计,再交由展品公司进行布展和制作,展教部门负责展品运行,技术部门负责展品维护。在展品投入展厅运行之后,并没有针对观众和教育效果的系统研究和评估,即便有,也无法及时反馈到展品的设计层面。因为当下各方对于展品更为关心的是它能否正常运行,一件展品通常只会因为功能缺失、安全隐患或外观缺损进入改造流程,而不是观众反馈。一些场馆会通过各种专题教育活动配合展品来弥补观众在展品参与中的需求,这是值得欣慰的。
例如,中国科技馆中有件经典展品“旋转的金蛋”,观众在按下按钮之后就能让凹面圆盘中的金属蛋旋转起来。如果不借助说明牌或者讲解员等“科学权威”,观众很难通过展品的操作正确解释其中的原理。根据笔者的观察,很多观众在这件展品上产生了APE行为:他们尝试将自己随身的钥匙、硬币、瓶盖等物品放到凹面圆盘上,以此来探索磁场对它们的影响,但他们始终难以通过现有条件观察到“变化的磁场”这一关键要素。由此可见,观众对于这件展品的“APE需求”已经萌生,但为什么没有对它进行改造呢?因为它没有发生重大故障或事故,即便有,改造的结果也只是恢复如初。可喜的是,在一些流动科技馆展品中,已经出现了采用手摇旋转永磁体的方式产生“旋转的磁场”,这种互动明显优于使用按钮让线圈通电产生磁场的方式,将展品现象的发生与观众的动作关联起来。
(三)展品在展厅中过高的特异性压缩了展品的改进空间
当前国内科技馆对于展品外观的追求已近极致,从每个布景的造型到配色的选取再到零部件的标准化和展台的形状,无一不在展览方案里作出限制。当然,这在工业化的范畴是很必要的,可以节省很多设计成本。但这也限制了展品的改进空间,展览特定的环境布置要求展品具有特定的外观才能够适配,而特定形状的展台和框架意味着展品内部有限的空间和安装位,即便发生改进,也只是针对局部的小范围优化。
参观过探索馆的人都会有种感觉——探索馆的展品看起来都像半成品。探索馆创始人弗兰克·奥本海默认为,没有任何一件展品可以称为完成品,如果有什么改变能让展品变得更好,那么这个改变必须发生。展品的创作是一个可进化的过程,它包含了长时间的试验和修补。实际上展品的设计和制造过程时常是相互交织的,很难说何为起点何为终点。因此很少有展品在车间完全制造成型,通常都是随着时间的推移,依据展品的创作者、工作人员的想法以及观众的反应不断进化的。
探究并非只针对观众而言,实际上,展品的创作过程作为一种科学研究,本身就是探究。展品被制作完成并搬入展厅并不意味着展品开发项目的终结,而是另一阶段研究的开端。展品的展示效果是否达到要求需要不断从实际运行中获得数据支持,展品创作人员需要时时跟进展品的运行状态,以便针对不同问题对展品作出迭代。正如《标准》对探究的定义——探究是多层面的活动,包括:观察;提出问题;通过浏览书籍和其他信息资源发现什么是已经知道的结论,制定调查研究计划;根据实验验证对已有的结论做出评价;用工具收集、分析、解释数据;提出解答,解释和预测;以及交流结果。探究要求确定假设,进行批判的和逻辑的思考,并且考虑其他可以替代的解释。
(四)APE项目在国内应用的局限性及讨论
探索馆的APE研究项目自提出以来距今已有20余年,如果只将其研究成果或部分成功展品照搬过来直接应用在国内,显然存在一定局限性。因为不同国家和场馆的观众基数、社会背景、教育水平等都存在一定差异,而其转变观众角色的核心目标和基于观众研究不断迭代展品设计的方法才是支撑这项研究的基石,也是场馆走向世界前列的必经之路。特别是国内那些具备展品开发条件的场馆,更应珍惜观众群体这一宝贵资源(庞大的观众基数带来了更充分的观测样本),立足自身的技术水平,在展品开发上有所建树。
另一方面,随着时间的推移,探索馆研究人员对于教育理念的认知和社会的需求不断变化,APE的研究也在与时俱进,并据此衍生出多个展品研究项目,如EDGE(鼓励女孩参与的展品设计)等。探索馆综合应用这些研究成果不断开发新的展览和展品,并推广至世界范围的展览建设中。
2022年4月教育部发布的《义务教育科学课程标准》对探究实践提出了明确要求:探究实践主要指在了解和探索自然、获得科学知识、解决科学问题,以及技术与工程实践过程中,形成的科学探究能力、技术与工程实践能力和自主学习能力……,这与科学中心的教育理念相吻合。作为探索馆具有里程碑意义的APE研究项目可以作为国内科技馆教育改革的重要参考。APE只关乎观众的行为,而并非对某种类型展品的精确定义,如果能以转变观众角色的角度反向研究展品的设计,将会给展品的创新和发展带来促进作用。实际上,观众体验探索展品的过程和设计师创造展品的过程是一致的。
文章刊载于《自然科学博物馆研究》2023年第1期



京公网安备11010102006642号