幕后探索活动在我国博物馆中的实践研究
发布时间:2023年04月26日 作者:王诗蕙
博物馆绝大部分的教育活动围绕着展览开展,少数则与藏品和研究相关。幕后探索活动是一类与藏品和研究相关的博物馆教育活动,它的缘起可追溯到二战后的美国博物馆界。为了促进战后行业复兴及广泛交流,业界的一群领导者和专业人员自发参观彼此博物馆的台前幕后,互相从实践中学习。如今,这种基于专业发展的参观已经演变为面向当代博物馆观众的一项教育活动和娱乐体验,多家海外知名博物馆都有开展此类活动的先进经验可供研究。
作为一项西方舶来的博物馆学实践,部分先行者已经结合我国的实际情况开展了幕后探索活动本土化的尝试,但大多数博物馆仍对这一教育活动较为陌生。基于上述背景,本文以博物馆幕后探索活动为研究对象展开探讨,思考现存问题并提出相应解决之策,以期为我国博物馆界在这一类教育活动上的理论研究与实践应用提供参考。
对博物馆幕后探索活动的概念及意义的探讨,回应了“是什么”和“为什么”的问题,有助于厘清其基本内涵,并辨明研究、实践这类教育活动的必要性和重要性。
(一)博物馆幕后探索活动的概念
博物馆幕后探索活动是面向公众的教育活动,在保证文物安全的前提下,人们可以深入藏品库房、文物修复室及研究中心等博物馆内部工作空间,近距离观察藏品以及幕后研究人员是如何工作的。例如,美国的史密森学会为会员提供访问史密森博物馆保护学会和博物馆支持中心的机会,人们可以在史密森幕后的实验室和工作区域进行参观,而这些空间通常不对公众开放。
国外博物馆学界对于幕后探索活动的概念多有论述,在范畴上有广义与狭义之分。就狭义概念而言,有学者将其定义为“向参观者展示博物馆内公众不易进入的区域以及未展出藏品的独家导览体验”,博物馆馆长或某些领域的专家作为导览人带领观众走进博物馆幕后,讲解藏品知识和文保技术,展示业务环节。而从广义上看,幕后探索活动还可以进一步延伸至与互动体验相结合,例如一些博物馆开展的与文物保护相关的研学课程,让观众不仅大开眼界,同时将所见所学付诸实践,使活动兼具知识性与趣味性。
在让文物“活”起来的时代背景下,也有部分国内学者关注到博物馆“台前”与“幕后”的关联,积极开展提升馆藏资源的利用效率的相关研究,以更好地实现博物馆的教育使命,如开放博物馆库房、仓储式展览等。对于幕后探索活动而言,有研究指出儿童和青少年渴望在博物馆探寻更加深入的体验,并参与感兴趣的领域,博物馆“幕后”对于他们非常具有吸引力,协助并志愿参加“幕后探索”活动可以让他们建立自信心与责任感。另外,《博物馆教育活动研究》一书中还推介了大英博物馆、英国曼彻斯特博物馆、纽约自然历史博物馆等多家欧美博物馆开展这一教育活动的成功经验。
(二)博物馆开展幕后探索活动的意义
1.丰富博物馆教育活动形式,实现收藏、研究与教育功能的联动
幕后探索活动是一类新颖的博物馆教育活动。一方面,它丰富了博物馆教育活动的形式,使公众的博物馆体验更具有信息性、互动性和惊奇性。相关研究表明,由于经验丰富的导览者为观众提供高水平的讲解和互动,且观众认为他们被赋予了“特权”看到了真正特别的东西,因此可以达到更好的学习效果,感受到更多个人参与。另一方面,这一教育活动依托于博物馆独特的藏品资源和研究成果,沟通博物馆的“台前”与“幕后”,实现收藏、研究和教育三大功能的联动。如郑奕教授认为,文物保护与修复是博物馆工作的重要组成部分,但是长期以来却不为人知,而博物馆幕后探索致力于改变这样的窘境,同时实现教育活动与藏品、研究的融合。
2.拓宽博物馆营收渠道,提升自身的造血能力
在国外,博物馆幕后探索活动通常以有偿收费的形式出现,且作为博物馆的营收渠道之一,其合理性已得到广泛认同。对参与幕后探索活动的观众收取合理的费用,综合考虑投入与产出,可以避免过度亏损,促进教育活动的可持续发展。同时,通过收费让观众更加理性地选择适合自己的教育活动,实现博物馆有限资源的合理配置,从而保证教育活动的质量与效果。并且,从长远的角度来看有助于增强博物馆造血能力,提升运营管理水平,满足生存与发展的需要。
3.满足小众群体进阶需求,维护良好的公共关系
当前,一小部分观众已不满足于参观博物馆展览,而是有深度运用博物馆资源来满足自身研究、学习与个性化发展的诉求。因幕后探索活动容量有限,博物馆可以为观众提供更具针对性的定制化服务,从而创造高质量的教育体验。在条件允许的情况下,博物馆满足小众群体的进阶需求是对观众多样性、差异化学习需求的正视与重视,有助于提升公共文化服务效能。另外,部分博物馆幕后探索活动仅限会员专享,或享有费用折扣,甚至可以免费参加。这一教育活动是博物馆与利益相关者沟通的重要工具,有助于筑牢双方的“粘性”关系,从而赢得长期的关注与支持。
4.提高博物馆吸引力与竞争力,加强与公众的连结
当前,博物馆不但需要在行业之内脱颖而出,也不可避免地要与电影院、主题公园及动植物园等其他机构竞争公众有限的休闲娱乐时间。当前,越来越多的生产者将自己幕后的故事呈现给感兴趣的公众,从而赢得他们的青睐。迪士尼乐园是一个非常经典的成功案例,它认识到了观众对于个人主义和例外主义的渴望,在创造专属环境的方面取得了成功。但是,博物馆应用幕后探索活动并不意味着过度娱乐化以迎合大众趣味,消弭自身特性,而是博物馆积极思考如何创新教育与传播形式,努力加强与公众的相关性,深化博物馆教育职能的表现。
近年来,我国部分博物馆已经开始尝试将教育活动的空间边界拓展至内部工作区域,有选择、有条件地向公众或特定群体开放幕后空间与资源,涌现出一批幕后探索活动的相关实践,同时也浮现出一些亟待解决的现实问题。以下从受众类型、活动形式、开展频次与收费情况四个角度出发,对比国内外博物馆幕后探索活动的应用现状,分析我国博物馆在这一教育活动的实践中面临的问题与挑战。
(一)受众类型
在受众类型方面,国外博物馆界对参与幕后探索活动的人群作出细分,如一般公众、专业学者、高校学生、家庭观众、博物馆会员及捐赠人等,根据不同观众的目的与需求来设计不同的幕后探索活动。会员是博物馆的“忠实伙伴”,一些博物馆邀请他们参与幕后探索活动,回馈他们为博物馆发展作出的支持与贡献。在美国洛杉矶自然历史博物馆,每年缴纳2500元美金的最高等级的资深会员(fellow)不但可以得到幕后接触策展人及藏品的机会,还会受邀参加特别活动以了解博物馆的最新研究和发现。
当前,国内部分博物馆也在积极探索面向不同受众类型的幕后探索活动,陕西历史博物馆举办的库房藏品开放日以科研人员为目标群体,与同类教育活动有所区分。广西民族博物馆还举办过面向家庭观众的库房开放日,家长可以与孩子一同开启科普之旅。但总体来说,大多数博物馆幕后探索活动尚未精准定位受众群体,未考虑特殊群体的个性化诉求。
(二)活动形式
对于幕后探索活动的形式而言,博物馆需打破固有思维,结合自身资源塑造本馆特色。如美国国家航空航天博物馆的开放日活动,观众不仅可以走进幕后与策展人、保护人员和其他专家交流,孩子们还可以尝试制作属于自己的飞机模型。美国默瑟博物馆还利用博物馆的独特建筑——一座六层高的钢筋混凝土城堡,举办面向成人观众的一小时晚间游,观众可以探秘非常规日间参观中的博物馆空间,受到众多具有冒险精神的公众欢迎。
在我国,近年来越来越多的博物馆对幕后探索活动的形式进行开拓创新,出现了库房探秘、文保中心开放日及研学课程等诸多活动形式。河南博物院开展面向少年儿童的“豫博工匠”文物保护修复研学课程,孩子们走进文保楼,在专业老师的指导下亲自动手体验基本文物修复过程。但是,多数的博物馆仅打出保守的“安全牌”,形式创新的幕后探索活动仍较为匮乏,同时面向成年人的同类教育活动在形式设计上仍存在很大提升空间。
(三)开展频次
许多国外博物馆将幕后探索活动作为本馆的特色教育活动定期开展,已经形成了相对成熟的活动体系与教育品牌。伦敦交通博物馆的阿克顿仓库(Acton Depot)是英国第一个为公众定期访问而设计的博物馆库房,兼具收藏、保护、研究及教育多重功能,每年4月、7月和9月举办三次不同主题的仓库开放日(Depot open days)。再如,英国索尔兹伯里博物馆每月的第一个星期六都会推出幕后探索活动,每场仅限10个名额,深受公众欢迎。
但是,由于诸多主客观因素的制约,国内大多数博物馆只开展过一次幕后探索活动便再无影踪。仅有少数博物馆多次开展,如四川博物院自2020年开始连续三年在国际博物馆日举办“文保中心开放日——书画修复零接触”活动。尽管许多国内博物馆正在积极尝试策划与实施幕后探索活动,但单次化、碎片化特征明显,且主要集中在国际博物馆日,能够融入博物馆长期发展规划的幕后探索活动少之又少。
(四)收费情况
在欧美博物馆界,已针对幕后探索活动建立了较为合理、完备的收费机制,以经费保障反哺教育活动。如美国大都会艺术博物馆推出的“与大都会一起旅行(Travel with The Met)”的项目,参与者在大都会著名策展人和教育工作者的陪伴下前往全球度假,进入合作博物馆的幕后参观,根据目的地的不同收费标准从几千到几万美元不等。再如,美国国家二战博物馆的收藏中心和档案馆提供一个小时的幕后体验,观众可以亲身近距离接触博物馆收藏中罕见的二战文物,每人收取50美元的费用。
目前,我国绝大部分博物馆幕后探索活动为公益性质,直接面向社会招募感兴趣的公众免费参与,如苏州博物馆的库房探秘活动。但是,对于幕后探索活动这类成本相对高昂的教育活动来说,更加需要充足的经费保障其可持续发展,从而有效避免博物馆陷入入不敷出的尴尬境地,为幕后探索活动的“质”与“量”保驾护航。
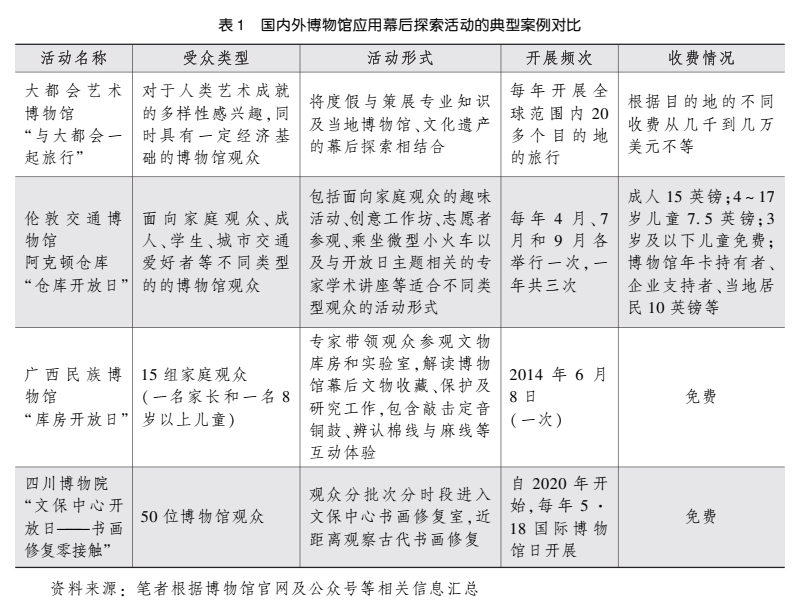
本研究遴选出四个典型的博物馆幕后探索活动案例,从上述角度对其进行详细对比(见表1)。在幕后探索活动的应用上,应积极学习国外博物馆对于细化活动受众的思想,同时在符合我国国情的前提下积极创新活动形式,循序渐进以实现增强活动的连续性与系统性的目标。但针对是否收费的问题,由于目前国内博物馆在这一教育活动的应用上仍处在初步发展阶段,直接对幕后探索活动进行收费未必是最佳选择,不能贸然照搬国外模式。

当前,我国博物馆在幕后探索活动实践中已迈出了实质性的步伐,但还存在许多工作有待完善,针对上述现存问题,本文提出几点对策以及博物馆幕后探索活动的一般组织流程框架。
(一)提升我国博物馆幕后探索活动实践水平的对策
1. 理念先行,加强学术研究、避免盲目跟风
首先,需从理念上更新博物馆各项业务与公众关系的认识,加强对于幕后探索活动的学术研究,以正确指导实践。一方面,探明幕后探索活动的意义与价值,找到这类教育活动的本土借鉴的必要性与重要性。展览教育活动是博物馆最重要、最经典的博物馆教育活动,但是与藏品和研究相关的教育活动也具有独特性和价值。为了教育目标将博物馆收藏分为不同的类别,区分“真品”和“珍品”,并积极地与公众分享文物修复、藏品管理、展览策划等幕后故事,鼓励公众参与已经成为欧美博物馆界的一种潮流和趋势。
另一方面,批判性地认识幕后探索活动,避免盲目跟风。实际上,不是每一个博物馆都适合且有必要开展这类教育活动,不但需要考量客观条件是否足以支撑,还需明确博物馆自身的使命、宗旨以及一段时间内的工作重点是否与之相宜。幕后探索活动是一把“双刃剑”,要求博物馆审慎处之,在保证文物安全的前提下发挥教育功能,使之更好地为观众所用、所学、所享。
2.创新形式,提高对于公众的持续吸引力
创新幕后探索活动的形式,将会提高博物馆对于公众的持续吸引力,让观众每次前来都有全新的体验,鼓励他们成为博物馆的拥趸。狭义上的幕后探索活动——“专家导览游”的最大优势是便于把控观众动线和活动节奏,同时降低活动带来的风险,有助于活动的顺利开展。但是,观众以看、听、问为主,一定程度上弱化了“探索”的意味。对于没有相关知识储备的观众来说,大量藏品和专业知识可能会让他们感到难以消化,甚至产生距离感。
在博物馆教育活动体系之中,幕后探索活动是与藏品和研究相关的一类,可关联知识体系的深度与广度远超一般的教育活动。因此,建议在策划阶段由博物馆教育、收藏、研究等多部门通力合作,对本馆的藏品、科研资源进行系统梳理与盘点。在对本馆资源进行充分挖掘的基础之上,加强形式创新,提升幕后探索活动的启发性和参与性,让观众从信息接受者和演示旁观者变为自我学习体验的主导者。最后,尝试从更长远的角度规划幕后探索活动,将其纳入本馆教育品牌建设与长期工作框架为最优解。
3.细化受众,落实分众化的活动设计原则
幕后探索是一类特殊的博物馆教育活动,其自身特性决定了这类教育活动提供较少的定向体验,允许参观者得出属于他们自己的结论,以产生对博物馆功能的多样化理解。因此,就幕后探索活动的具体受众而言,博物馆宜使用更加精细化的“刻度”,落实分众化的教育活动设计原则。
对于一般公众来说,他们参与幕后探索活动的主要目的是为满足自身对博物馆幕后的好奇心,更加注重活动的趣味性与体验性。但对于有一定知识储备的专业性或半专业性群体来说,往往有着更加明确的需求与目标,并非“浅尝辄止”。这种“量身定制”的服务思想也更加贴近欧美博物馆界的同类实践,在优化了幕后探索活动质量的同时,也因服务对象的聚焦在一定程度上降低了活动难度。大埃及博物馆在向公众开放前,曾以250美元的价格提供一个长达四小时的私人幕后之旅,观众有机会进入博物馆保护实验室观看超过10万件文物。虽然这一私人幕后之旅的价格十分昂贵,但这种超前享受的体验受到了部分埃及文物“发烧友”的强烈欢迎。
4.鼓励试点,联动网络媒介扩大传播效果
想要办出富有特色的公共教育活动,资金支持必不可少。但是,对于大多数国内博物馆来说,由于经费等客观因素的制约,开展幕后探索活动是不切实际的。针对这一难题,一方面鼓励具有开展条件的博物馆先行先试,积累相关实践经验。同时,博物馆应积极开展科学评估,包括文物藏品安全评估和教育活动本身的评估,客观考量活动目标达成情况、教育效果实现程度以及观众满意度等等,向上级主管部门提供决策参考,为日后其他博物馆开展幕后探索活动争取更多政策、资金和人才方面的资源。
另一方面,博物馆可以借助线上视频、网络直播、社交平台短视频等方式,将幕后探索活动与网络媒介联动,突破实地参观的局限,以更加经济且安全的方式去策划和实施教育活动。四川博物院曾举办“文物库房集体‘走光’?零距离夜探镇馆宝藏”直播活动,2小时直播时段累计观看人数达55万余人。与亲临幕后相比,云上“探索”虽然难以满足观众对现场感的体验需求,但大大增强了幕后探索活动的辐射力和影响力。
(二)博物馆幕后探索活动的一般组织流程框架
基于国内外博物馆现有案例的成功经验,初步总结出博物馆幕后探索活动的一般组织流程框架(见图3),为今后我国博物馆开展此类教育活动提供可行思路。但是,在实际操作过程中必然会遇到各种问题,需依照本馆实际情况进行调整,摸索出一条适合自身的路径。

图3 博物馆幕后探索活动的一般组织流程框架
作为公共文化服务机构, 博物馆有责任和义务将其幕后的收藏、研究等工作进一步台前化, 并集中以展示和教育等方式惠及公众。相较于一般博物馆教育活动,幕后探索活动对于博物馆专业教育人才、基础设施建设、组织协调能力及风险应对水平的要求更高,同时也呼唤参与公众文明素养的提升。也即,这一教育活动的实现需要内外诸多因素的契合,才能达成馆方与公众“共益”的最佳状态,实现“双向奔赴”的交互性效果。
因此,对于我国博物馆而言,开展幕后探索活动的挑战可能大于收获。但是,作为博物馆教育与公共服务理念升级的内容之一,幕后探索活动将启发我国博物馆从业者积极思考博物馆教育功能的未来动向,为我国博物馆当下的教育实践提供具有互鉴价值的参照,值得更加深入的学术思考。
作者:王诗蕙(复旦大学文物与博物馆学系硕士研究生)
本文刊载于《自然科学博物馆研究》2022年第6期



京公网安备11010102006642号